How to run tests and test suites
ValidMind provides many built-in tests and test suites, which help you produce documentation during stages of the model lifecycle, where you need to ensure that your work satisfies regulatory and risk management requirements.
Explore tests
Start by exploring the ValidMind Library's available tests and tests suites:
When do I use tests and test suites?
While you have the flexibility to decide when to use which ValidMind tests, we have identified a few typical scenarios with their own characteristics and needs:
To document and validate your dataset:
- For generic tabular datasets: use the
tabular_datasettest suite. - For time-series datasets: use the
time_series_datasettest suite.
To document and validate your model:
- For binary classification models: use the
classifiertest suite. - For time series models: use the
timeseriestest suite.
To document a binary classification model and the relevant dataset end-to-end:
Use the classifier_full_suite test suite.
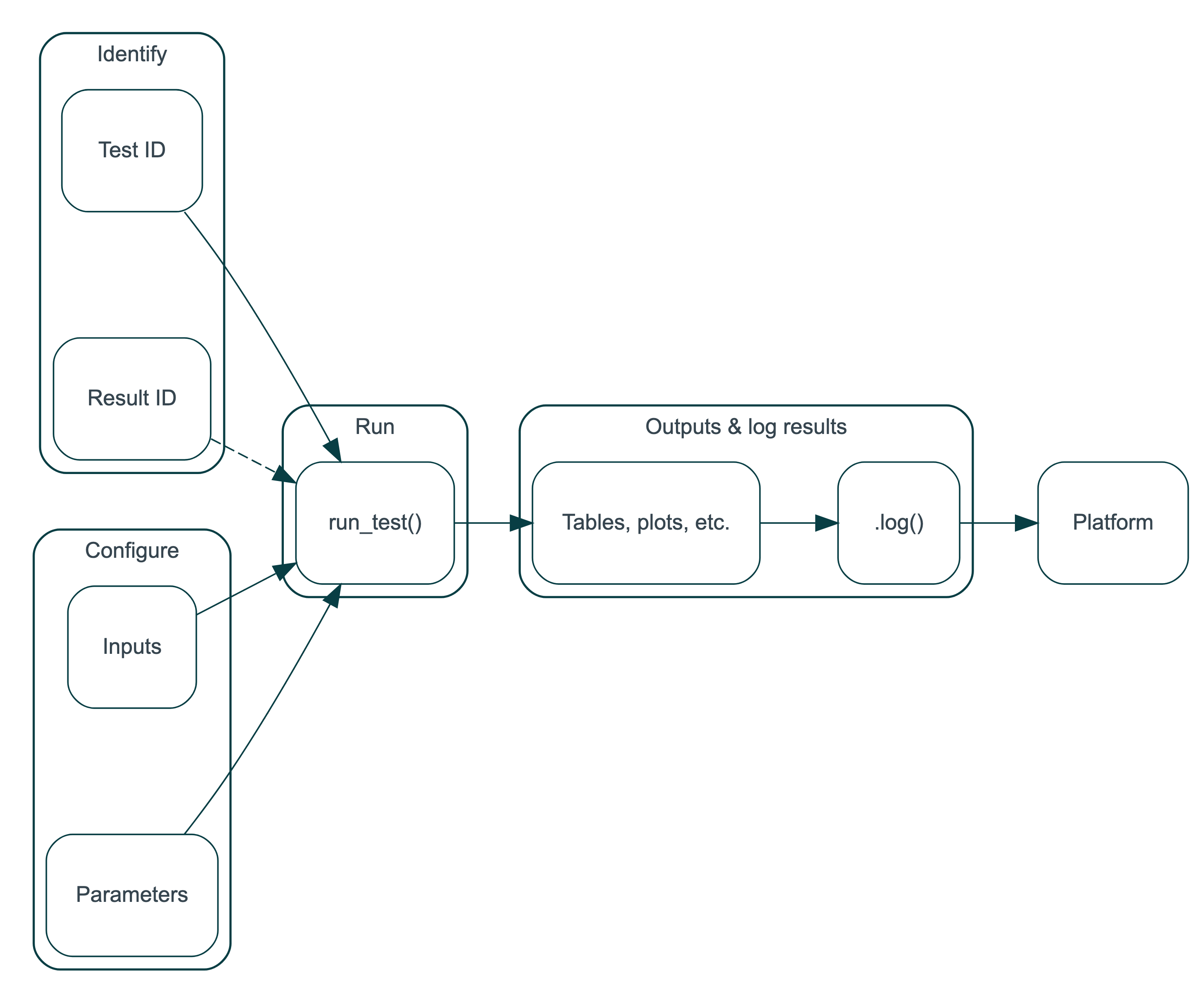
Run tests
Next, learn how to use the ValidMind Library to run tests on datasets and models:
Can I use my own tests?
Absolutely! ValidMind supports custom tests that you develop yourself or that are provided by third-party test libraries, also referred to as test providers.
We provide instructions with code examples that you can adapt:
What's next
Learn more about using the other features of the ValidMind Library and browse our code samples by use case:

